人力资源
|
English
网站首页
走进威斯康
江南(中国)
产品中心
售后服务
联系我们
产品中心
PRODUCT
全部产品
低压并联电力电容器
WSC系列智能集成电力电容器
无功功率自动补偿控制器
无功动态调节器
(容性无触点开关)
切换电容复合开关
切换电容接触器
电容专用串联电抗器
0577-86551238
JKL 普通三相共补控制器
您的位置:
首页
>
产品中心
>
JKL 普通三相共补控制器
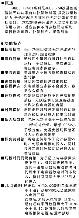
控制器JKL5F-10/12升级JKL5FT-12
产品特色
技术参数
产品规格
外形尺寸图
企业荣誉
继往开来
文化理念
企业精神所在
应用指导
科学指导,精诚服务
客户留言
倾听声音,感受心声
乐竞体育网站首页
|
九州网页版登录入口
|
开云电子网页版
|
完美体育官方网站登录
|
乐动ld体育
|
九游游戏中心官网登录入口
|
乐鱼网页版登录界面
|
JN江南·体育(中国)最新官方网站
|
宝威官方网站
|